Instance Verification Kit (IVK)
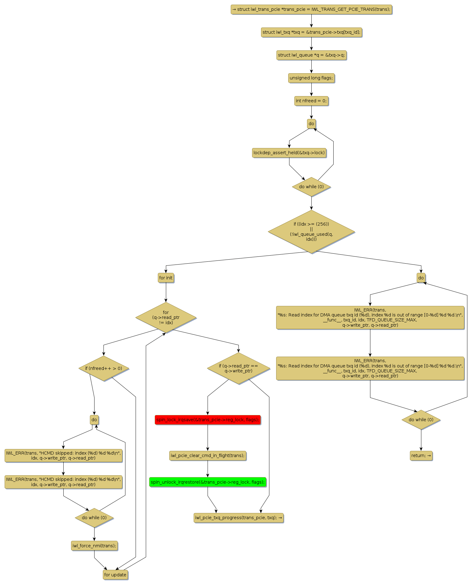
spin lock @ [30235+48+/linux-3.19-rc1/drivers/net/wireless/iwlwifi/pcie/tx.c]
Instance Signature: reg_lock
|
The Matching Pair Graph:
|
|
Function Name
|
Control Flow Graph (CFG)
|
Events Flow Graph (EFG)
|
Source Correspondence
|
|
iwl_pcie_cmdq_reclaim
|
|
|
[29380+21+/linux-3.19-rc1/drivers/net/wireless/iwlwifi/pcie/tx.c]
|